瀚亞Q4投資展望!看好美歐日印度 台股留意這些類股
2024/09/23 11:09:36文/資深記者 李錦奇
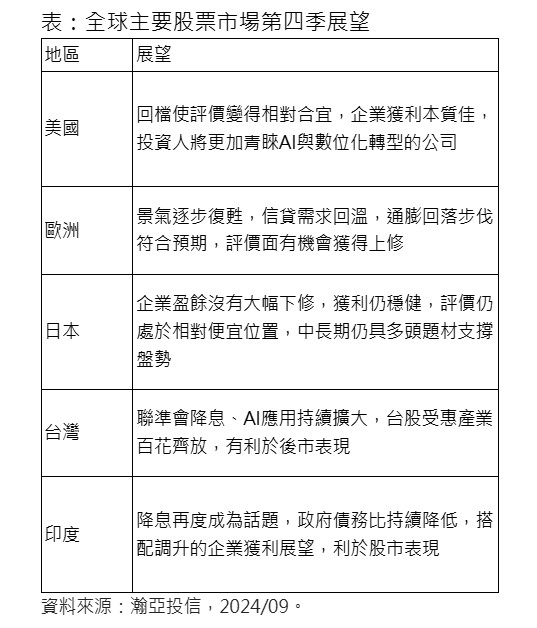
瀚亞投信發布第四季投資展望,認為雖然市場仍有諸多的不確定性,股票走勢仍會有波動,但經過一波修正後,評價更具投資價值,依舊看好美國、歐洲、日本、台灣及印度股票的表現。
瀚亞投信海外股票暨固定收益部主管林元平表示,美國聯準會啟動降息週期,搭配景氣走向軟著陸,科技股有望維持上漲動能;同時,美國總統大選在即,不論誰當選,根據歷史經驗,美股在選後利空出盡的機率也較高。
林元平表示,美股在第三季回檔後,評價變得相對合宜,投資人將重新聚焦企業獲利本質,青睞積極投資AI與數位化轉型的產業與公司;美股與半導體股均進入盈餘上升週期,四大雲端業者也加大投資力道,皆有助於美股大盤走升。
歐洲與美國經濟增速差收斂,評價相對低廉,歐元與英鎊相對美元開始升值;隨著歐洲景氣逐步復甦,信貸需求回溫,通膨回落步伐符合預期,但當美國科技股再起時,以消費品為大宗的歐股表現可能會稍微落後。

去年起成為投資焦點的日股,8月出現恐慌性賣壓,使日股大跌,即使有反彈,但仍處於便宜位置;日本企業盈餘並未出現大幅度下修,獲利仍穩健,搭配實質薪資成長翻正,有助於支撐日本內需與經濟成長。
新興市場部分,瀚亞投信相對看好印度與台股。印度季風雨量優於預期,為市場信心層面加分,印度央行始終不敢鬆口的食品通膨出現陡降態勢,降息再度成為檯面話題;印度期中預算兼顧平衡與發展,政府債務比持續降低,搭配調升的企業獲利展望,有利大盤走勢。
瀚亞投信國內投資部主管姚宗宏表示,台灣與科技股的關聯性高,波動也會較為劇烈,但聯準會啟動降息循環,多數產業業績有機會回成長軌道,弱勢美元也將帶動強勢亞洲貨幣,資金有望回流亞洲市場。
姚宗宏說,8月受到市場去槓桿影響,股市波動較為劇烈,但觀察半導體供應鏈上下游,AI相關需求仍續強,惟車用、工控等庫存調整將延長至明年上半年,消費性電子需求也只回復正常季節性。
台股第四季走勢仍將受降息政策與美國總統大選等變數影響,持續看好相關半導體先進製程與邊緣裝置/設備等,低基期景氣循環產業預期業績有望回升,整體股市仍偏多看待,建議可定期定額或拉回買進方式布局。


