央行與美國財政部發布匯率議題聯合聲明 承諾這些事!
2025/11/14 21:02:57文/資深記者 李錦奇
央行今晚宣布,與美國財政部已就匯率議題達成共識,並同步發布聯合聲明,主要內容包括不應操縱匯率;干預匯市係以因應匯率的過度波動或失序變動為主,且宜採雙向干預。
此外,經與美方磋商後,央行承諾自12月底起,有關央行干預匯市金額等資料之發布頻率,將由現行每半年改為每季公布一次。
以下是央行說明全文:
一、本行與美國財政部已就匯率議題達成共識,並於本(14)日台北時間晚間8時30分(同日美東時間上午7時30分)同步發布聯合聲明。
二、長期以來,在美國財政部公布半年度匯率報告前,本行與該部會舉行1至2次例行性會議,並就總體經濟及匯率政策等議題交換意見。本次台美聯合聲明內容,係由本行與美國財政部單獨進行多次磋商,並達成共識。
本行並非行政院台美經貿工作小組成員,亦未參與我方行政團隊和美國貿易代表署及美國商務部針對對等關稅的磋商談判,本次聯合聲明與台美對等關稅談判無涉。
三、本次台美聯合聲明內容主要係延續本行與美國財政部雙方長期溝通之原則,包括:
(1)不應操縱匯率,以避免阻礙國際收支之有效調整或取得不公平的競爭優勢;
(2)干預匯市係以因應匯率的過度波動或失序變動為主,且宜採雙向干預。事實上,前述原則與本行現行匯率政策之實務操作一致。
四、此外,經與美方磋商後,本行承諾自本年12月底起,有關本行干預匯市金額等資料之發布頻率,將由現行每半年改為每季公布一次。
五、雙方磋商過程中,美國財政部從未要求新台幣升值。未來本行與美國財政部仍會在良好的互動基礎上,持續就總體經濟及匯率政策等議題交換意見。

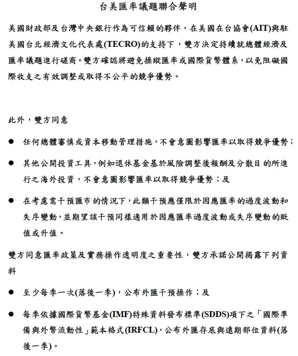
台美匯率議題聯合聲明內容(如上圖):
美國財政部及台灣中央銀行作為可信賴的夥伴,在美國在台協會(AIT)與駐美國台北經濟文化代表處(TECRO)的支持下,雙方決定持續就總體經濟及匯率議題進行磋商。雙方確認將避免操縱匯率或國際貨幣體系,以免阻礙國際收支之有效調整或取得不公平的競争優勢。
此外,雙方同意
●任何總體審慎或資本移動管理措施,不會意圖影響匯率以取得競争優勢
●其他公開投資工具,例如退休基金基於風險調整後報酬及分散目的所進行之海外投資,不會意圖影響匯率以取得競爭優勢;及
●在考慮需干預匯市的情況下,此類干預應僅限於因應匯率的過度波動和失序變動,並期望該干預同樣適用於因應匯率過度波動或失序變動的貶值或升值。
雙方同意匯率政策及實務操作透明度之重要性,雙方承諾公開揭露下列資料
●至少每季一次(落後一季),公布外匯干預操作;及
●每季依據國際貨幣基金(IMF)特殊資料發布標準(SDDS)項下之「國際準備與外幣流動性」範本格式(IRFCL),公布外匯存底與遠期部位資料(落後一季)。


