瀚亞Q2債市展望!非投等債今年挑戰雙位數報酬機率高 可增持信用債
2024/03/18 07:08:00文/資深記者 李錦奇
瀚亞投信第二季債券投資展望出爐,仍看好投資等級與非投資等級債的表現,建議投資人可加碼布局。
瀚亞投信指出,隨全球央行2024年將啟動降息,利率將反轉之際,資金有機會從貨幣市場轉向股票與債券,由於美國經濟仍具韌性,朝軟著陸目標前進,投資人較願意承擔信用風險,使非投資等級債將吸引資金流入,表現也較其他債種來得優異。
瀚亞投信投資長林如惠表示,全球採購經理人PMI指數脫離谷底,主要地區與國家經濟數據皆出現改善,經濟可望軟著陸;市場預期今年各國央行將有機會啟動降息,美國聯準會將於7月啟動降息,歐洲與英國央行分別為6月與8月,當未來貨幣政策方向與投資環境較為確定時,對債券投資人而言,有利於累積收益。

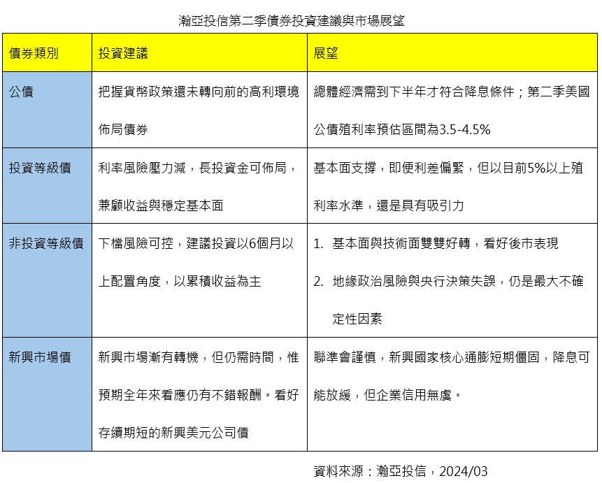
針對第二季展望,瀚亞投信固定收益部主管周曉蘭表示,隨景氣溫和擴張、通膨持續回落下,市場預計聯準會採取緩慢降息的機率較高,而美國短天期公債殖利率有望向下,長天期公債則會持續震盪、走勢持平偏下;信用債部分逐漸擺脫美債利率的高度相關性,預期第二季以區間盤整為主。
周曉蘭表示,美元非投資等級債發行量創兩年同期新高、CCC評等的債券供應已從去年低迷水平反彈,而次級市場流動性好轉,從初次級市場觀察,全球債市發行強勁,需求也相當旺盛,整體結構偏向健康良好;以目前總經與貨幣方向來看,非投資等級債具有高投資價值,今年挑戰雙位數報酬的機率高,惟央行政策失誤與地緣政治風險為主要的不確定性因素。
整體來看,周曉蘭說,固定收益產品吸引力與需求仍高,建議投資人可續抱,並在殖利率反彈時,加碼布局,掌握機會;其中投資等級債隨利率風險下降,適合長期資金布局,可兼顧收益與穩定基本面;雖然經濟動能走弱,但基本面不差,非投資等級債的下檔風險仍處可控範圍,建議投資人以6個月以上的配置角度,以累積收益為主。


