中工新任總經理未簽財報 股東質疑:不敢簽?還是不能簽?
2026/03/23 13:40:21文/品觀點編輯中心
中華工程(2515)再爆公司治理爭議。小股東黃文泰正式向金管會、證期局、證交所和投保中心檢舉,質疑公司前總經理周志明升任董事長、由蘇麗梅接任總經理,並完成公告異動後,關鍵財務與內控文件仍由「總經理周志明」簽章,背後原因引發高度關注。黃文泰質疑:「是不敢簽?還是不能簽?」
↑圖說:小股東黃文泰向金管會、證期局、證交所和投保中心檢舉,中工新任總經理未簽財報,是不敢簽?還是不能簽?(圖片來源:黃文泰提供)
公開資訊顯示,中工於115年2月10日完成總經理異動,發布公告,但3月12日中工簽署「內部控制制度聲明書」與財務報告等相關文件,以及3月16日公告的年度財務報告,總經理欄均仍由前任總經理周志明簽章。
↑圖說:中工於2月10日公告完成總經理異動,但之後簽署「內部控制制度聲明書」與財務報告等文件,總經理欄均仍由前任總經理周志明簽章。(圖片來源:翻攝自公開資訊觀測站)
黃文泰指出,依據法規,財務報告及內部控制制度聲明書應由現任經理人簽署,但本案真正引發關注的不只是程序問題,而是更根本的疑問是現任總經理,為何沒有簽?他提出一連串質疑:是否現任總經理尚未實際掌握公司財務狀況?是否財務報告內容存在疑義,導致不願或無法簽署?是否內部控制制度之執行或評估存在問題?
黃文泰說,上述問題,直接關係到中工公司資訊揭露的完整性與投資人判斷基礎,財務報告與內部控制制度聲明書是上市公司對外揭露最核心的資訊,若關鍵文件之簽章出現異常安排,且未有合理說明,可能動搖市場信賴基礎,對全體股東權益造成重大影響。
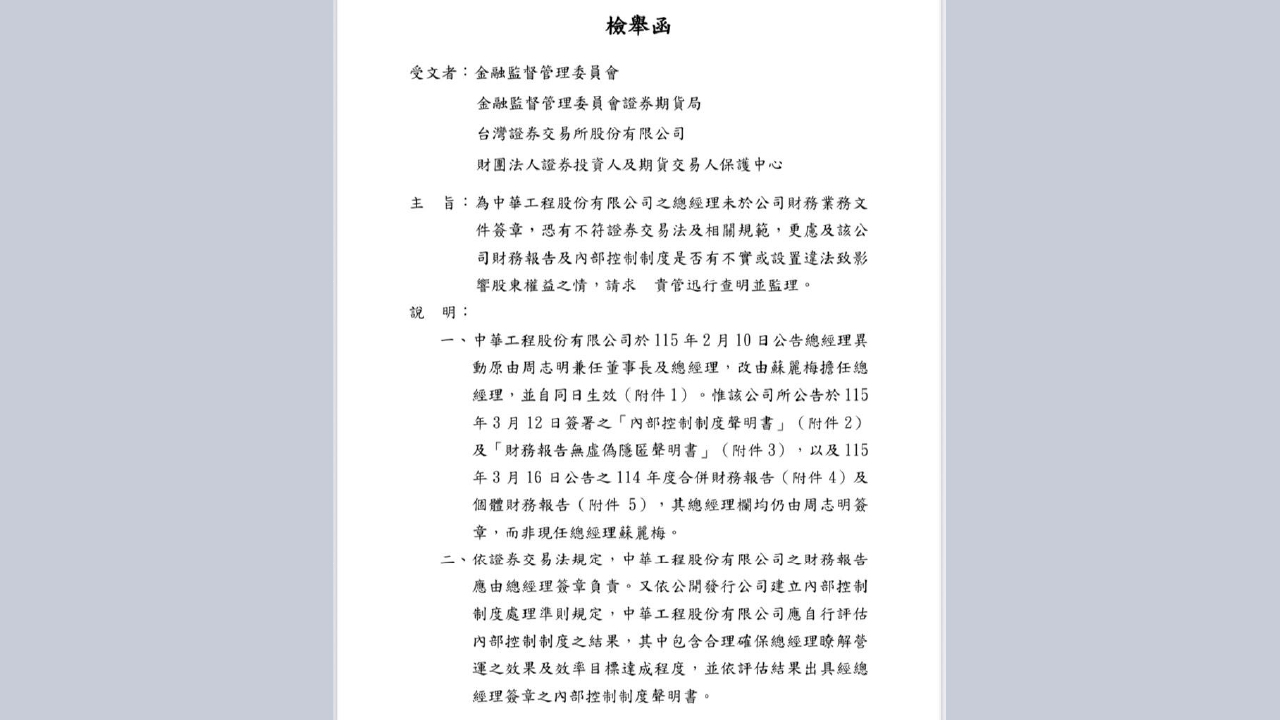
↑圖說:檢舉函。(圖片來源:黃文泰提供)
針對中工公司這些重大疑義,小股東黃文泰呼籲主管機關應高度重視,並儘速查明相關事實,確保資訊揭露制度正常運作,維護資本市場的公信力。

