中信uniopen聯名卡來囉!統一旗下30大品牌 回饋重點速看
2025/08/21 18:10:13文/資深記者 李錦奇
中信銀行攜手統一企業集團,今天發表「中國信託uniopen聯名卡」,整合統一旗下30個品牌場域,宣示打造全臺最大零售金融生態圈,提供消費者日常生活最實用方便的信用卡。
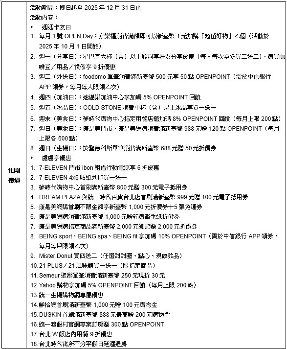
即日起至12月31日止,凡持該聯名卡於統一企業集團旗下品牌消費,涵蓋超商、百貨、美妝、餐飲、加油站、電商等等產業,最高可享11% OPENPOINT回饋,還享有指定品牌卡友日買一送一優惠及數位金融服務禮遇。
包括每週一(分享日),星巴克大杯(含)以上飲料享好友分享優惠(每人每次至多買二送二),購買咖啡豆/用品/設備,享9折優惠。
每週二(外送日),統一集團旗下即時交付平台foodomo,單筆消費滿500元,享50點OPENPOINT回饋(需於中信銀APP領券,每人每月限領乙次)。
每週日(美妝日)康是美門市、康是美網購消費滿988元,贈送120點OPENPOINT(每月上限各600點)

另外,小七門市ibon租借行動電源享6折優惠;夢時代購物中心首刷滿800原贈300元電子抵用券。
DREAM PLAZA與統一時代百貨台北店,當天消費滿500元享2小時停車優惠券;夢時代購物中心實體卡磁條過卡享2小時停車折抵、家樂福量販店不限金額消費享1小時免費停車(部分分店不適用)。

即日起至12月31日止,持「中國信託uniopen聯名卡」於統一企業集團旗下品牌消費,除可享OPENPOINT 3%回饋,更創新導入「品牌數加乘回饋」機制,每增加一個集團品牌消費,當月指定消費加碼回饋1% OPENPOINT。
舉例來說,登入中國信託行動銀行APP領取優惠券後,當月只要於兩個集團品牌消費,該月指定消費每筆皆可獲得4%回饋,最高回饋上限可達7%。
除此之外,家樂福錢包綁定「中國信託uniopen聯名卡」單筆消費滿額再加碼回饋4%現金折價券;因應海外旅遊需求,卡友於指定國家消費則最高可享OPENPOINT 11%回饋。
另外,歡慶「中國信託uniopen聯名卡」上市,即日起至12月31日止,不限通路任刷一筆消費,新戶即享OPENPOINT 500點、新卡享OPENPOINT 100點。

完成指定金融往來項目,可享中信銀行網路銀行、中信銀行APP與中信銀行ATM臺幣跨行轉帳10次免手續費、ATM外幣存款/提款各1次免手續費,中國信託「Online貸」開辦費省2000元及理財任務月月抽OPENPOINT 711點等眾多專屬金融優惠。
值得一提的是,因為回饋的是OPENPOINT,所以申辦該張聯名卡,記得去申請uniopen會員。

該張聯名卡卡面由統一企業集團設計,包括鈦金卡與世界卡(如上圖,記者李錦奇攝影),申辦首年都免年費;之後,鈦金卡卡友若申辦電子帳單,或設定本行帳戶自動扣繳信用卡費或近一年每月登入中信銀APP乙次,次年就免年費;至於世界卡,想要享受次年免年費,需新增消費達到36萬元。
統一企業集團董事長羅智先(如下圖,記者李錦奇攝影),在記者會致詞指出,對統一集團來說,這不僅僅是一張信用卡,更是連結,對內連結了統一集團過去所有活動還有資源;對外,面向社會,也開啟新的連結,讓社會大眾可以更加認識統一集團提供的各項服務。

展望未來,羅智先說,會和中國信託與萬事達卡共同努力,讓它不只是一張金融支付工具,而是一個新的生命,帶給消費者新的生活體驗教育以及探索,讓這張卡變成生活不可或缺的重要元素。
中信銀董事長陳佳文(如下圖,記者李錦奇攝影)則說,這張卡是國內銀行跟零售業2大龍頭合作,可在統一集團30個品牌,將近1萬個場域使用,影響力與複雜度,超乎大家想像。有了這張卡,到統一集團任何場域,都可用手機輕鬆支付,得到的回饋:open point,可以累積在手機裡,拿去喝咖啡或去超商買東西,使用非常方便。

陳佳文說,這幾年,中信的信用卡業務,不斷結合聯名夥伴,開拓不同場景,讓客戶跟生活連結在一起,唯有這樣,客戶才會對你產生依賴,創造真正價值。對中信來說,這張聯名卡是融入客戶生活場景,最後拼圖的完成。因為統一是臺灣最大的零售集團,透過此合作,這張卡將幫助統一跟中信客戶,融入生活場景的最重要工具,提高生活體驗。
陳佳文說,雙方合作,可以互導客戶,服務可以互補,得到的數據可以更清楚客戶的喜好,做到客製化服務,透過透過這張卡,跟統一合作會更深化,希望帶給台灣民眾更豐富更好的生活。
「第一年,發行量至少1百萬張,兩三年內,達到3百萬張!」陳佳文豪氣喊出,兩家企業的能力實力,這張聯名卡應該可以達到這個目標,不過,重點還是要把這張卡做好,讓消費者得到好的消費體驗與照顧。
談起雙方的合作,陳佳文說,2001年,中信ATM進入統一超商,至今已經25年,統一超全省7千多個店面,都有中信ATM,雙方20多年的合作非常愉快。信用卡發行,不但要提供好的支付體驗,更要融入客戶生活場景,而統一集團是台灣最好的生活場景,台灣一半的人每天都跟統一有關係,不是去統一超商,就是去星巴克、統一時代百貨或家樂福,這種的結合,可以提供更好的支付及消費體驗。
陳佳文說,對這張卡寄予厚望,真正一卡可以結合生活場景,深入把客戶服務做到好。
羅智先則說,統一集團涵蓋全天候營運的體系,整合本身就是複雜的工作,中國信託很早就跟統一集團有很深厚的緣分,溝通順暢很多,彼此理解需求,因此綜合考量,選擇中信成為合作夥伴,未來還有很多想像的機會。
羅智先說,這不只是一張金融卡片,有點像是一把鑰匙,開啟這道門後,我們共同努力來思考,如何提供消費者更多更好的生活需求。
羅智先也透露,統一會員訂閱制推展方面,消費者反應給了很大鼓勵,很快達到初期目標5萬會員,目前已暫時封卡,不再招收新會員,思考在既有基礎下,如何做出更好服務,擴展未來。

聯名卡上市記者會,除了羅智先、陳佳文,美麗事業董事長高秀玲(上圖右一,記者李錦奇攝影)及中國信託銀行總經理楊銘祥(上圖左一),也都出席見證。


