壽產險公司啟動花蓮強震緊急應變措施 提供保費緩繳、快速理賠等服務!
2024/04/03 13:16:55文/資深記者 李錦奇
花蓮今天發生規模7.2有感地震,各地陸續傳出災情,各大產壽險公司紛紛啟動緊急應變措施,提供保戶傷亡慰問金、保費緩繳、快速理賠、住院預付金、旅平險彈性調整等服務,陪伴保戶共渡難關。
國泰人壽
針對今日發生芮氏規模7.2地震,國泰表示,已立即啟動人壽、產險、銀行相關服務,提供保戶傷亡慰問金、緩繳保費、快速理賠等多項措施,以感同身受的服務態度,具體實踐保險扶助精神。
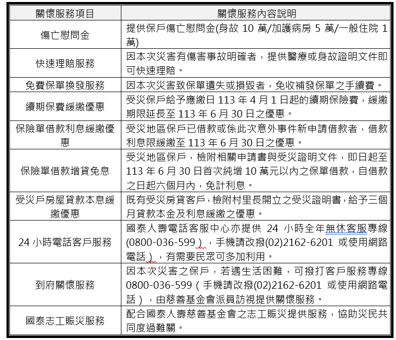
國泰人壽目前全台服務網點連線皆正常,並已啟動緊急應變措施,其中「傷亡慰問金」部分,提供身故10萬元、加護病房5萬元、一般住院1萬元(對象皆為保戶)。另提供「免費保單換發」、「保費與保單借款利息緩繳」、「受災戶房屋貸款緩繳」、「理賠醫療預付金」、「快速理賠」等服務)。此外,國泰人壽慈善基金會志工亦將視災情啟動溫暖協助。

國壽指出,針對應繳月為4月份的續期保險費、保單借款利息,給予受災地區保戶緩繳三個月的措施;另嚴重受災地區保戶即日起至6月底前如首次純增10萬元以內之保單借款,自借款之日起六個月內,免計利息。另外,受災戶房屋貸款本金及利息亦給予緩繳三個月的貼心服務。
此外,國泰產險亦掌握最新近況,協助後續客戶理賠服務事宜。因此次震災所致傷害之保戶,提供醫療或身故證明文件,即可快速理賠。國泰產險已主動聯繫投保住宅地震險之保戶,只要房屋嚴重傾斜或倒塌,即快速理賠臨時住宿費用20萬元。另也派員主動致電關心企業保戶,提供保戶理賠諮詢及委任公證人服務。
國泰世華銀行建議客戶可多加利用國泰世華CUBE網路銀行、國泰世華CUBE App,或是就近選擇自動櫃員機(ATM)進行交易。
新光人壽
新壽第一時間啟動緊急應變小組,清點各辦公大樓情況及人員安全,同時迅速啟動「新光防災五保」保戶關懷服務,提醒民眾留意餘震,注意自身安全。
「新光防災五保」保戶關懷服務,提供保戶「主動協助理賠」、「保單補發免收工本費」、「續期保費緩繳優惠」、「保險單借款利息緩繳優惠」及「房屋貸款本金寬延優惠」等五項服務(如下說明),祈願台灣一切平安。
同時針對受災保戶提供身故10萬元、加護病房5萬元、一般住院1萬元的傷亡慰問金,祈願台灣一切平安。

保戶若需申請「新光防災五保」各項服務或了解相關內容,可直接至全國各地客戶服務櫃檯(據點明細請洽新光人壽官方網站或主動洽詢。
南山人壽、南山產物
啟動緊急應變及關懷措施,包括提供不幸身故、受傷保戶/受災戶慰問金、安家補償慰問金以及保單借款紓困、房屋貸款紓困等,並整合企業資源,派員前往關心受災保戶及家屬,盼提供最實質的幫助,善盡企業之力,表達關懷,共渡難關。
針對此次地震可能釀成的災害,南山產物隨時掌握最新情況,並協助保戶後續理賠申請。保戶若因不幸受傷、或車輛、住家等發生財損情況,皆可撥打全天候理賠服務專線0800-005-678,將有專人儘速提供協助。南山產物提醒民眾,地震過後仍會持續發生餘震,如進入山區請注意落石坍方,並請做好地震防災準備。
凱基人壽
第一時間啟動緊急應變小組,主動關懷保戶事故狀況,給予必要之協助,除提供此次災害中不幸身故、住院的保戶與非保戶受災戶「關懷慰問金」,並提供「快速理賠」、「住院預付金」、「保費緩繳」、「保單貸款優惠」、「房貸紓困」、「旅平險彈性調整」 等六大服務,陪伴保戶共渡難關。
凱基人壽將提供不幸身故保戶每人10 萬元關懷慰問金、非保戶受災戶每人5萬元關懷慰問金;對入住加護病房保戶提供每人6萬元關懷慰問金、非保戶受災戶每人3萬元關懷慰問金;一般病房保戶提供每人2萬元關懷慰問金、非保戶受災戶每人1萬元關懷慰問金。
凱基人壽除啓動六大關懷服務措施外,也提醒民眾注意餘震與人身安全,同時檢查家中建築物是否受損,盡量避免前往受災地。
凱基人壽祈願災區民眾一切平安,同時也會盡最大努力協助保戶暨家屬。凱基人壽也將全年無休持續提供民眾各項保障及服務,保戶如有相關需求,可向凱基人壽各地區客服中心或致電客戶服務專線0800-098-889洽詢。
台灣人壽暨中信產險
立即成立「緊急應變關懷小組」,啟動五大緊急應變措施,亦提醒民眾注意餘震與人身安全、檢查家中建築物是否受損,盡量避免前往受災地。
台灣人壽第一時間已啟動保戶緊急應變五大服務,包括「快速理賠服務及預付醫療保險金」、「續期保費緩繳三個月」、「保單借款利息緩繳六個月」、「補發保單工本費優惠」、「展延房屋貸款本金及利息一年」。

中信產險則成立「災損服務中心」,由專人主動聯繫保戶關心狀況,並啟動快速理賠暨緊急應變關懷服務。

台灣人壽表示,地震發生第一時間即啟動全台各地服務通報機制,蒐集災情資料、查詢及迅速比對保戶,並動員全台各地業務員發動保戶受災關懷行動,針對身故保戶第一時間進行快速理賠,只需後補所需文件即可,另身故件及失蹤件將從寬認定。
針對受傷保戶進行快速預付醫療保險金,必要時台灣人壽將派員送達,及時提供保戶及其家屬相關協助。台灣人壽暨中國信託產險第一線的客戶服務人員亦維持正常服務,隨時提供保戶緊急需求。
台灣人壽保戶可至各地7-ELEVEN的ibon使用「便利賠」,或台灣人壽官網「龍e賠」線上服務申請,全年無休不受時間及空間限制,只要依系統操作隨時均可上傳資料申請理賠,再將正本寄回台灣人壽總公司即可完成申請。各項保戶服務細項可上台灣人壽網站www.taiwanlife.com或撥打免費客服專線0800-099-850諮詢;中信產險保戶則可撥打24小時客戶服務專線0800-075-777諮詢。
合庫人壽
啟動震災保戶特別服務,包括開放醫療副本收據申請理賠:
將主動透過各種管道檢索可能名單,協助受災保戶進行理賠事宜,保戶也可致電0800-033-133諮詢,本公司將以方便受災保戶為原則,實支實付型醫療及傷害醫療保險一律開放醫療副本收據理賠。
震災保戶保費緩繳3個月:
保戶保費應繳日於事故發生後3個月內,只要填寫保費緩繳申請書並檢附相關受災證明(如里長證明之受災證明文件),經本公司審核通過後即可緩繳保費3個月。
震災保戶保單借款新貸或增貸件免息3個月:
保戶於事故發生後3個月內,只要檢附相關受災證明(如里長證明之受災證明文件),即可申請保單借款新貸或增貸件免息3個月。
震災保戶補發保單免收工本費:
保戶於事故發生後3個月內,只要檢附相關受災證明(如里長證明之受災證明文件),申請補發保單可免收工本費。
同時保戶也可以利用合庫人壽推出的『安心守護計劃』,免費量身訂作長照計劃,包括「心理建設」、「資源盤點」、「服務連結」等「安心三部曲」,以及「守護五法寶」∶「照顧安排」、「彈性喘息」、「家庭會議」、「實務指導」與「安心交接」等有系統的整合自身、企業及政府的資源,客製化照顧計劃。
全球人壽
已於第一時間啟動重大災害關懷機制,派員關懷保戶及協助家屬快速理賠相關事宜,全力給予必要之協助。秉持關懷保戶,將提供慰問金予傷亡保戶,並對此次事件罹難者深表哀悼,祝願傷者早日康復,度過難關。
針對花蓮強震,全球人壽將提供保戶傷亡慰問金,針對傷亡保戶提供身故新台幣10萬元、加護病房新台幣5萬元、一般住院新台幣1萬元之慰問金。保戶或家屬若有緊急事項需要聯繫,亦可撥打全球人壽24小時免費客服專線(0800-000-662)由專人服務,亦或是與全省各通訊處業務人員聯繫。。


