亞股黑色星期一!港股暴跌13.2%最慘 法人這樣看後市
2025/04/07 16:52:34文/資深記者 李錦奇
川普對等關稅措施引爆亞洲股市殺聲隆隆,日經225指數期貨、東證指數期貨盤,以及南韓KOSPI200期貨指數,早盤都曾因跌幅過大,觸發熔斷機制或臨時停牌(Sidecar),是去(2024)年8月5日以來首次觸動暫停交易。
日經225指數今天最低跌至30792.74, 下跌2987.8點,跌幅8.84%,收盤仍重挫2644點,跌幅7.83%,跌落至2023年10月以來的新低點。
不過,日股今天跌勢雖重,但並未打破2024年8月5日,日股當天崩跌12.4%或跌4451.28點的史上最大單日跌點紀錄。
南韓股市今天最低跌至2327點,跌幅5.6%,收盤下跌5.56%,收在2328.2點,是2023年11月以來新低。
至於韓元兌美元匯率,《韓聯社》報導指出,貶值至1467.8對1美元,較前一交易日下跌33.7韓元,創2020年3月19日以來的單日最大貶值。
港股則是今天最弱勢的亞洲主要股市,盤中一度暴跌3143點,跌幅13.75%,收盤仍重挫3021點,收在19828點,跌幅高達13.22%。在香港掛牌的阿里巴巴(9988.HK),跌幅高達17.98%;匯豐控股(0005.HK)跌幅也達14.75%。
中國的上證指數,今天收盤下跌7.34%,收在3096點,是去年9月以來的波段新低。
展望後市,保德信市場策略團隊主管葉家榮表示,川普的對等關稅與原前預期的差異非常大,等於是對出超於美國越多的經濟體課稅越重,衡量的合理性有待商榷。雖然對美國來說可以減少貿易逆差、促進製造業回流,進而增加政府財政收入,但這次會讓美國平均關稅稅率上升至25%之上,除使美國面臨停滯性通膨壓力,衝擊最大的更是美國長期倚賴的亞洲與歐洲製造大國。
各國的影響方面,葉家榮分析,目前歐盟以及中國(對應34%關稅)均表示將做出相對回應,若所有國家對美國進口產品徵收報復性關稅,根據市場推算這關稅戰將使全球GDP減少超過5000億美元,其中美國將失血逾八成,每戶家庭每年收入減少3400美元,美國民眾可能是最大受害者之一。
葉家榮進一步指出,相對於成熟國家,新興市場較無力反擊,因為新興國家大都為以出口為主要經濟體,通常透過較高的關稅來扶持本地產業發展,而這波關稅對台灣經濟與產業的長期影響也相當可觀,主因中國、台灣、越南、以及泰國都被課徵高關稅,而這些都是台商最重要的生產基地,各個產業皆受到重大衝擊。
葉家榮指出,這波關稅對美國的經濟活動與通膨並不是一次性影響,而是幾個月且可能透過轉嫁等過程而拉長通膨影響的時間。根據彼得森國際經濟研究所(PIIE)的預估,將影響全球GDP約0.43%,美國GDP預估下降1.45%,全球貿易量將減少1.8~3.6%。
通膨方面,PIIE預期通膨率將上升1.98%,且目前市場對於未來1年的通膨預期已快速上揚到3.45%,顯示停滯性通膨的「滯脹效應」正蠢蠢欲動。
聯準會主席鮑爾上週五也首度回應川普關稅措施,關稅稅率遠比事先預期更高,調高進口關稅「會造成短期通貨膨脹」,且此效應「很可能會持續更長時間」。針對川普要求的降息,鮑爾表示聯準會將聚焦控管通貨膨脹率,暗示短期內不會降息。
針對投資方向,保德信市場策略團隊主管葉家榮建議,川普的對等關稅政策對出超於美國的經濟體課稅更重,並可能引發停滯性通膨,美國經濟若因就業與消費數據惡化、股市暴跌而受重創,可能促使關稅政策轉圜,但市場的不確定性將使影響的時間拉長,短期需觀察談判進展與經濟走勢,未來談判可能納入匯率讓步空間。
葉家榮認為,醫療產業、基礎建設受到的影響相對較低,主要原因在於這些產業具備剛性需求,且多屬於內需導向型產業:醫療產業因其不可或缺的特性,需求穩定且不易受外部經濟波動影響;基礎建設產業則因政府支出及公共工程需求持續存在,能在經濟壓力下保持一定的韌性,這些產業的內需特性使其在面對國際貿易摩擦時,能夠減少外部衝擊,維持穩定的運營環境。
債券市場方面,葉家榮認為,投資等級債券因殖利率走低而成為避險工具,具備防禦抗波動功能,吸引資金流入以降低風險,加上目前持續擁有5%以上的收益優勢,將成為投資者在不確定性中尋求較穩健的選擇。
至於想趁股市大幅拉回時進場的投資人,葉家榮表示,建議可採用「大額定期定額」策略,也就是將原先單筆拆成6到12份的資金,分批設定定期扣款買進,布局方向可以長線多頭的全球股、美股及台股為首選,亦可將上述提到較不受關稅衝擊之醫療與基礎建設產業為布局標的。

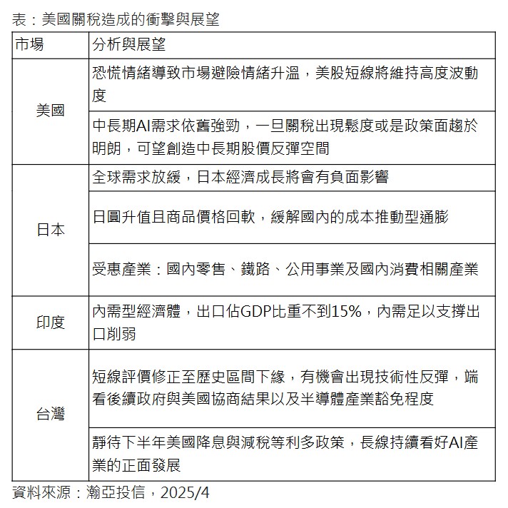
瀚亞投信針對美國、日本、印度及台灣股市發布展望報告。瀚亞投信海外股票暨固定收益部主管林元平表示,關稅增加總體經濟的不確定性,企業獲利預期也必然受此因素而下修,雖然短期將維持高度波動;惟中長期的投資思維不需過度悲觀,尤其科技業仍是資本市場長期的重中之重,一旦懲罰性關稅出現鬆動或政策面趨於明朗,企業基本面調整幅度可能低於當前股價所反映的悲觀預期,進而創造中長期股價反彈空間。
至於日股,瀚亞投資-日本動力股票基金經理人Ivailo Dikov認為,由於全球需求可能放緩,日本的經濟增長可能會比預期受到更多負面影響,但仍有些正面影響,若日圓升值且商品價格回軟,國內零售、鐵路、公用事業等與國內消費相關的產業可望受惠。
林元平認為,印度本身為內需型經濟體,出口佔GDP比重不到15%,具有廣大的內需市場足以支撐出口削弱,同時印度儲備銀行也開始降息,市場也預計將會提高降息幅度來因應全球關稅所造成的經貿風險,整體來講印度經濟在關稅上受影響較輕微。
「鉅亨買基金」建議,此時需謹慎控管風險,不適合單筆重押,也應避免過度槓桿,可善用定期定額與逢低加碼策略,等待市場回歸基本面,避免因恐慌錯失長期資產增值的機會。
「鉅亨買基金」投資研究部主管羅瑤庭分析,川普加徵關稅意在縮減貿易逆差與財政赤字,強調反制匯率操控與補貼行為,同時藉關稅增收,為未來減稅與財政改革鋪路。
對於投資人來說,最關心的問題是如何判斷市場是否已落底。羅瑤庭指出,短期來看,若美國與主要貿易盟友(如歐洲、日本、韓國、台灣等)談判成功並將關稅降至10%-15%,將是市場的正面訊號。此外,若印度和越南等東南亞國家能避免成為中國「產地洗白」的跳板,也有助於市場信心回穩。
長期來看,當各國陸續與美國達成協議,市場焦點將轉向美國是否會進入經濟衰退。若企業投資與雇用減速、薪資壓力減緩、通膨降溫,聯準會可能會進入降息循環,且金融體系未出現明顯泡沫或信用風險,那麼股市將有望觸底回升。
面對政策不確定性加劇與股市劇烈震盪,羅瑤庭建議,投資人應做好資產防禦與風險控管。首先,應避免過度集中在單一股票或是單筆重押,尤其是當市場風暴來襲時,若公司基本面不穩,可能會導致資本損失。此外,高槓桿或結構性商品在市場波動劇烈時,會使損失無法控制,因此應謹慎使用。
對於年輕且離退休較遠的投資人,羅瑤庭認為應維持定期定額投資,可利用「超底王」逢低自動加碼策略捕捉下跌買進時機,進而提高長期資產增值的機會。對於已退休或即將退休的投資人,則應該保持股債分散配置,只要不過度恐慌,耐心持有即可。
羅瑤庭認為,這樣的策略能有效分散風險,並在市場震盪中保持穩定。羅瑤庭再次提醒,當前的市場環境充滿不確定性,投資人應保持冷靜,採取風險控管措施,並堅持長期投資策略,這樣才能在波動中把握住長期資產增值的機會。
中租基金平台總經理蘇皓毅分析,川普的關稅恫嚇本質上是談判過程與手段,2026年11月的美國期中選舉,將是政策上重要的制約力量,除非全面執政的共和黨想禮遇民主黨。細觀川普政策多有互相矛盾之處:一方面希望製造業回流美國,一方面又忽視成本上升,期待聯準會降息;一方面期待弱勢美元改善貿易赤字,但弱美元又會加劇輸入型通膨。
蘇皓毅重申,「今年投資重點在擬定策略、仰賴機制,而非預測」,猜測捉摸不定的川普發言、或是推估政策先後順序,來擬定投資策略極其困難,但這不代表不投資。回顧911事件、SARS、COVID-19等「人禍」所造成的市場修正,往往帶來財富重分配機會。此時投資人應做好股債配置,因應可預料的短期市場震盪,建議適度拉高「投資等級債、複合債基金」的比重,並以中短期存續期間為主,減少投資組合波動,並檢視手上可用資金,保持耐心穩定扣款,適時利用不定額加碼扣款及單筆抄底,把握低檔建倉機會。
蘇皓毅也提醒勿因市場恐慌而忘了「長期投資」這項重要信念,若投資目的本就為退休規劃者,通常配置多為股6債4或平衡型基金已經分散風險,且長達20-30年的規劃,本就會遇到景氣循環的市場修正期,只是短期內全球股市快速修正難免引起情緒恐慌,但投資重點還是應回歸「長期複利效果」而非「波段操作」。
蘇皓毅建議投資人可多加利用自動化機制如中租基金平台「靈活扣」的跌幅單筆加碼功能「抄底投」,或定期不定額的「均線扣」功能來設定每月低於90日/120日均線就加碼扣款,分配合理扣款間隔如每月1-2次,避免短線投資情緒受經濟預測不斷變動而影響進場,或是過早耗盡投資銀彈,方有望更早達成退休金目標。
手上資金充裕的投資人亦可運用「中租母子鎖利GO」機制,透過單筆申購「債券型基金」做為母基金,再從母基金自動定期定額扣款投資「股票型」子基金,輕鬆實現自動循環投資。
百達投顧指出,雖然短期市場波動升溫,但科技與自動化的長線趨勢未變。川普關稅新政反映經濟體再工業化趨勢,反而將強化企業升級動能,為主題型基金創造新的投資契機。
百達-機器人科技策略團隊指出,目前投組中約75%配置於企業流程自動化、工廠自動化與促成科技,持股主要為受關稅影響極為有限的軟體與半導體設備企業。其中,企業流程自動化領域具高續訂率與經常性收入模式,抗景氣波動能力強;而工廠自動化與半導體設備屬於中美長期戰略重點,不太可能面臨嚴厲懲罰,反而受惠於製造回流加速、自動化需求增速等長線利多。
百達-數位科技策略團隊專注多元化主題布局,持股對關稅曝險更低,僅不到5%的部位可能受電商供應鏈影響。持股集中於商業模式穩健的企業軟體與資安類股,具備對抗經濟逆風的能力。目前,投資團隊拉高現金比重至10%以上,後續將靈活逢低布局被錯殺的高品質企業。

