復華投信看好台股Q4多頭延續!明年有機會創新高 留意這些類股
2024/09/26 16:55:53文/資深記者 李錦奇
復華投信發表第四季台股投資展望,投研團隊表示,預期在降息利多、企業獲利維持雙位數成長,加以電子旺季及AI加持,第4季將延續多頭格局,看好AI半導體及受惠降息的各產業題材。
至於台股能否再創高點,復華復華基金經理人呂宏宇認為,台積電競爭力強,在台積電帶領下,台股會往上次高點靠近,但要一次突破,可能沒那麼快,因為還有其他產業要跟上,研判創高機會應該落在明年,屆時台股往2萬4000點靠近機率高。
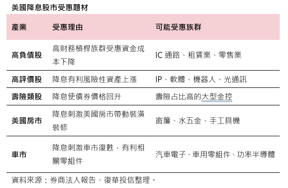
呂宏宇預估,今年第四季可能沒有低點,介於2萬1000-2萬3000點區間震盪,若企業獲利跟上,有再向上挑戰新高的機會;看好美國降息受惠題材,包括因降息使債券價格回升、壽險占比高的大型金控,刺激美國房市及車市復甦帶來的相關供應鏈投資機會,以及高負債、高評價類股的轉機題材。
呂宏宇認為,壽險公司有不少債券持股,將受惠美國降息,債券價格上漲,另外,壽險公司也都投資台積電,也同樣受惠台積電股價上漲。

呂宏宇指出,牽動大盤及電子股表現的半導體類股,股價經過近兩個月的修正,技術面已由先前過熱回到正常水準。由於AI運算(GPU/ASIC)市場持續擴大、四大雲端CSP資本支出持續增加,加上AI晶片新架構利多,仍看好半導體股後市表現機會,也將是第4季布局電子產業主軸。
呂宏宇分析,台廠在先進製程及先進封裝技術領先,加上設備在地化策略,有利台灣半導體供應鏈發展。除了晶片,由於AI伺服器散熱未來走向系統整合,將持續挹注具備氣冷、水冷技術之台廠供應鏈基本面動能;NVIDIA 新架構也將嘉惠機櫃系統整合解決方案居領先地位的ODM大廠營收表現。
此外,AI發展帶動高速傳輸,法人預估2027-2028年傳統銅線傳輸遭遇物力極限,光通訊半導體整合為未來重點。蘋果iPhone新機問世,由於AI服務尚未上線,市場焦點則著重在處理器(AP)、鏡頭、WiFi等硬體升級為主。
央行祭出第7波房市信用管制,為國內房地產市場投下震撼彈。呂宏宇表示,本波管制主要目的為更有效打擊投機客,除首購外,大幅增加貸款難度,以控管房價上升速度,該措施將使國內房市進入去槓桿期、房價進入盤整期,不過若接下來台灣經濟及半導體景氣持續擴張,價格仍可能緩步向上。營建股受利空衝擊,8月以來成交量萎縮、股價明顯修正,但仍看好獲利穩健且具高殖利率標的。
美國總統大選部分,呂宏宇指出,選後將回歸產業基本面發展,包括AI之外其他的消費性電子、工業、車用電子等產業是否持續復甦及貨幣政策利率變化,都將是牽動第4季行情表現的重要觀察。
截至8/31,台股今年以來加權股價指數(含息)上漲26.89%,復華投信旗下的復華復華、復華全方位、復華高成長等3檔基金,排名位居同類型(台股一般股票型)前茅。
由呂宏宇操盤的復華復華基金,持股維持中高水位,第4季投資組合以AI供應鏈等趨勢成長股為主旋律,搭配營建、重電等價值成長及受惠降息題材,並機動布局高股息及消費性電子、車用電子等景氣循環股或低基期的轉機股。


