柯文哲是否涉京華城案? 林洲民:曾定期向柯報告
2024/09/05 11:38:16文/品觀點編輯中心
台灣民眾黨主席、前台北市長柯文哲遭控圖利京華城,前台北市都市發展局長林洲民證實,他在任時會定期向柯文哲報告京華城案情,並強調容積率一定要秉公處理,台北市議員林延鳳今(5)日更提供拿出當時相關紀錄為證。
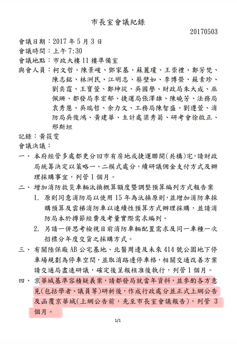
林洲民昨日受訪指出,京華城案在歷任市長陳水扁、郝龍斌及柯文哲任內,都是都發局重中之重的業務,尤其2016年此案被監察院糾正後,更要定期向市長報告,他也曾透過文字備忘錄,上呈至市長室。
林洲民表示,他在備忘錄中強調,都發局因應京華城容積率,一定要守法推動所有過程,包含涉及的都發局、都委會等,相關機構一定要秉公處理,「柯文哲知道或不知道,我認為大家心中都有一個清楚的答案」。
針對林洲民指涉內容,林延鳳於今日上午向媒體提供相關會議紀錄內容及其註記,強調如果京華城容積率柯文哲已在當時,即已在會議上定調市府立場。


圖/台北市議員林延鳳辦公室提供
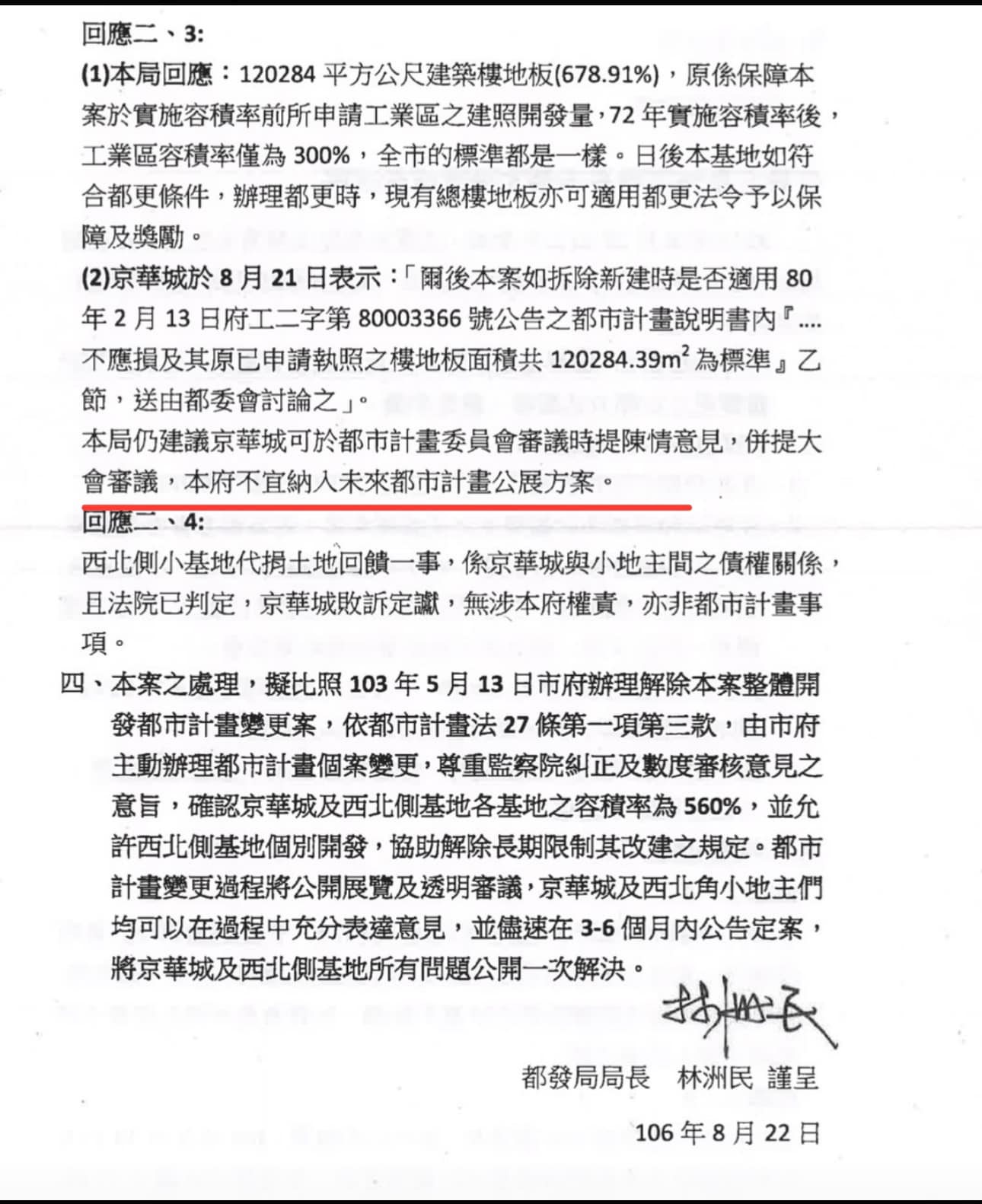
同時,台北市議員柳采葳今日拿出另一份會議紀錄,針對柯文哲與京華城案的互動,指出市長室曾在2020年京華城工地爆發工安意外、經勒令停工時,決議請勞檢處加速辦理復工。林延鳳也批,柯文哲是獨厚京華城。
林延鳳也指出,都發局在2020年2月24日的簽呈中,也明確載明京華城案的容積率,不得高於560%,否則會有圖利問題,柯則於同年3月10日簽核並寫下「速審速決」。
面對前市府團隊的指證,柯文哲從昨日至今不斷經媒體追問細節,對於實際案情仍保持緘默原則,僅在今日上午7時許步出住處時,面對大批媒體感嘆「這太誇大了」。
相關新聞


